Manuel Marey: «En Galicia, o lume foi unha das mellores ferramentas de xestión territorial»

Hoxe en día, lume forestal é sinónimo de destrución. Este binomio constitúe unha problemática territorial que implica unha perda de recursos naturais e económicos. Unha perda, en definitiva, de biodiversidade e, en moitos casos, de vidas humanas.
Pero houbo un tempo, non hai moito, no que o lume era unha ferramenta agraria máis. A xestión do lume permitía a eliminación da cobertura vexetal residual tras unha colleita para comezar unha nova, reducir a incidencia de pragas ou mesmamente previr futuros incendios.
Entón, como pasou o lume de ser un instrumento de uso común a unha das maiores ameazas ambientais dos nosos tempos?
Para tratar de comprender esta realidade, tivemos o privilexio de botar man das valiosas reflexións dunha das voces máis consolidadas a nivel internacional no relativo aos lumes forestais: a de Manuel Marey Pérez.
Catedrático do Departamento de Produción Vexetal e Proxectos de Enxeñaría pola Universidade de Santiago de Compostela, profesor titular na Escola Politécnica Superior de Enxeñaría do Campus Terra, coordinador do Grupo de Investigación PROePLA (Proxectos e Planificación)... O seu extenso currículo é un síntoma máis dunha dilatada traxectoria dedicada ao estudo deste fenómeno e ás súas implicacións territoriais, medioambientais, políticas e sociais.
Hoxe recorremos á experiencia e coñecemento de Manuel Marey para tratar de achar a resposta a moitas cuestións. Como muda o comportamento dos lumes a nivel global? Cales son as estratexias a seguir para reverter esta situación? Cal é a situación actual de Galicia nesta materia?
De todo isto e moito máis, falamos con el nesta entrevista.
-Vostede é un experto internacional na investigación das causas e o impacto dos lumes. É posible xerarquizar as causas deste problema a nivel mundial? Climáticas, antrópicas…
-Na nosa sociedade existe a tendencia de clasificar e categorizar tódolos fenómenos dende unha perspectiva moi estática, tanto no espazo (a nosa posición) como no tempo (a inmediatez do pasado inmediato, do presente e do futuro inminente). Gustaríame, se se me permite, cambiar esta análise para complementar a visión do que neste momento estamos a entender por lume forestal.
Para iso debemos viaxar no tempo, un pouco lonxe, ata hai uns 420 millóns de anos, cando os lumes e os grandes lumes comezaron a producirse na Terra. O motivo? A aparición das plantas vasculares: é dicir, do combustible.
Se avanzamos tan só uns 100 millóns de anos e nos situamos no Carbonífero (o nome xa nos debería indicar o que aconteceu nesa época xeolóxica hai 320 millóns de anos), período no que xurdiu o carbón, sabemos que tamén tiveron lugar enormes incendios forestais con inmensas consecuencias. Entre eles atópase, por exemplo, o gran lume documentado en 1998 por Falcon-Lang. Tivo lugar en Irlanda e acadou tal magnitude que as cinzas producidas acabaron con tódolos peixes da illa por anoxia, isto é, falta de osíxeno.
Antes de continuar, gustaríame facer unha pequena reflexión ao compás da que fai o profesor Victor Resco no seu libro ‘Plant-Fire Interactions’, publicado por Springer. Na súa publicación establece que a vida na Terra, tal e como a coñecemos, é debida aos lumes e ao seu efecto regulador sobre a concentración de osíxeno, situando nun nivel do 21% a atmosfera. De non ser polos períodos de lumes, o nivel sería dun 25%, e a vida sería moi diferente ou mesmamente imposible.
Retomando o fío anterior, agora debemos achegarnos máis no tempo, hai uns 2 millóns e medio de anos. De non ser polos lumes, o ser humano non existiría ou sería moi distinto na súa evolución. A clave está na sabana africana, onde se desenvolveu como especie o Homo sapiens. Se non fora polos lumes, sería unha superficie arbórea onde un primate bípede tería pouco futuro.
Continuando no noso avance e situándonos hai uns 10.000 anos, non cabe dúbida de que os lumes foron o gran instrumento tecnolóxico que permitiu os dous factores clave que nos trouxeron ata aquí: o desenvolvemento da agricultura e da gandaría en practicamente todo o mundo e que, a día de hoxe, o seguen sendo en grandes zonas do planeta Terra.
Porén, hoxe en día, para nós, para a nosa sociedade, os lumes son un problema. Non soamente porque se queimen bens de alto valor, senón porque se perden vidas humanas. Segundo os datos da Axencia Europea de Medio Ambiente, o número de mortos na UE causados polos lumes, entre os anos 1980 a 2023, foi de 741, producíndose o 75% no que vai de século XXI. En termos comparativos, os lumes forestais provocaron no que vai de século máis mortes que todos os actos de terrorismo na UE.
Ben, dito o anterior, non podemos dicir que o lume sexa un problema en sentido estrito. Podemos afirmar que determinados lumes, en determinados lugares e con determinados comportamentos son un problema para determinadas sociedades, como a nosa. Isto si que supón un motivo de análise, investigación, avaliación en termos de risco (agregación de probabilidade e impacto) e finalmente de resposta preventiva e paliativa dese perigo mediante medidas de tipo técnico que deben ser explicadas e aplicadas.

-Por que en Galicia asistimos a este drama ano tras ano sen atopar solucións efectivas para remedialo?
-Como comentaba antes, temos que darlle unha certa dimensión ao problema. En Galicia, o lume foi unha das mellores e máis eficientes ferramentas de xestión territorial. Os nosos antepasados perfeccionaron a técnica do lume co obxecto de poder usar o territorio para a gandaría durante séculos, e tamén para por en uso agrícola zonas concretas. Sen o lume, non se podería dar de comer a unha poboación moi numerosa, moito máis que a media do resto de España.
Porén, é certo que nas últimas 4 ou 5 décadas, de forma acertada ou non, o lume deixou de ser considerado un instrumento de xestión do territorio, salvo nas queimas controladas ou prescritas, moi limitadas no seu uso en Galicia.
Como consecuencia desta perda da compoñente social positiva por parte do lume, pasou a ter exclusivamente unha compoñente negativa (xa a tiña anteriormente, dado que, que unha zona ardera en moitos casos era o resultado ou síntoma da conflitividade que alí existía).
Pois ben, o lume pasou a ser perseguido, e o Estado, entendido no seu conxunto como Administración, estableceu mecanismos punitivos e instrumentos como o Servizo de Defensa contra Incendios de Galicia para perseguir e extinguir o lume. Deste xeito foron asignados numerosos recursos económicos que foron retirados doutras posibles accións sobre o territorio. Este é un debate xa antigo ao que, no ano 2013, tiven a oportunidade de dedicarlle tempo e reflexión no artigo “Da cultura agraria á industria do lume”, publicado na revista Grial, e no cal tamén me atrevín a facer propostas de política ficción.
De xeito resumido, nós tiñamos uns lumes que, nun porcentaxe importante, eran ferramentas agrarias. Noutro porcentaxe menor, consecuencias da conflitividade social. E, finalmente, moi limitados aqueles de causas naturais, como as tormentas ou as secas.
Nos últimos 60 anos, por dar unha cifra indicativa, o noso territorio mudou de forma absoluta. Eu invito á xente a que visite este sitio web do Instituto Xeográfico Nacional. Invítoos a que se sitúen na súa zona e observen a evolución da súa masa forestal co paso dos anos. Verán, na maior parte dos casos, a enorme transformación sufrida finca a finca, parroquia a parroquia e concello a concello, cun vector claro cara a “matogueirización” ou arborización desas parcelas como consecuencia da desaparición de explotacións gandeiras.
Estas, ao fin e cabo, tamén supuxeron a desaparición dos herbívoros que se alimentaban da biomasa que aí se producía ou mesmo da agricultura que retiraba a biomasa. De xeito paralelo, tamén se trataba do éxito da Administración ao reducir a superficie queimada, dado que o lume retira biomasa.
E, no paradoxo dos incendios, aquí está a clave: a xestión do territorio. Cada vez hai máis biomasa, máis continua, cun maior grao de estrés en certa medida, e que cando se dan as condicións para arder, arde con máis intensidade e sobre máis superficie de forma simultánea. Ademais, os servizos de extinción, por moi eficientes que sexan, corren constantemente o risco de verse superados.
-No caso dos incendios, a sociedade e os medios tenden con frecuencia a simplificar as posibles solucións cando, en realidade, parece que estamos ante un problema moi complexo que necesita do que os anglófonos chaman CPS (Complex Problem Solving). É así? Podemos atopar solucións simples ou precisamos dun enfoque máis disruptor?
-Como comentaba, os lumes para a nosa sociedade son, a día de hoxe, un problema, sen dúbida. Non podemos dicir que conserven a compoñente positiva como comentaba antes. E podemos afirmar que agora os lumes forestais son tamén un problema europeo, algo que non acontecía fai 15 anos, pois en Europa a problemática dos lumes estaba circunscrita ao ámbito mediterráneo. Pero agora xeneralizouse, o cal ten unha clara compoñente negativa, pero tamén certa vantaxe na busca de solucións.
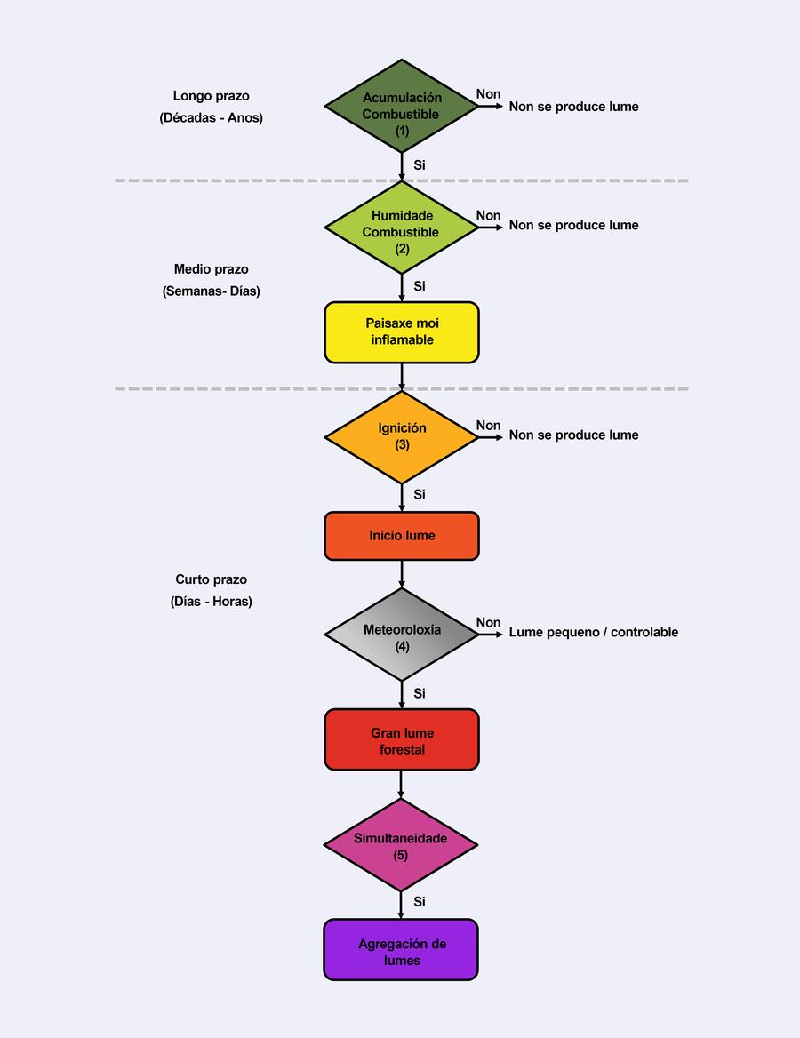
Agora é a quenda das solucións. Primeiramente, debemos entender o diagrama de fluxo que precisa un lume forestal para desenvolverse. O primeiro estadio é a acumulación de combustible no territorio, algo que acontece a longo prazo. Despois, no segundo chanzo entra en xogo a humidade do combustible. Esta acontece semanas ou días antes de que se produza o lume. Terceiro: Ignición. Son as causas antrópicas, e dentro destas as provocadas, as neglixencias ou os accidentes; ou naturais, que abranguen raios por tormentas secas, por exemplo.
Despois, no cuarto chanzo atópase a meteoroloxía, correspondente coas temperaturas, humidades relativas (diúrnas e nocturnas) e ventos que se sucederán nas horas ou días posteriores á ignición. E finalmente é a quenda do quinto factor, a simultaneidade. Isto fai referencia á posibilidade de que diferentes incendios xurdan ao mesmo tempo nunha area atendida por un servizo de extinción.
Todos estes factores deben combinarse para que se produzan os grandes lumes. E sobre cales podemos actuar? Podemos actuar, a grandes liñas, sobre o primeiro e parcialmente sobre o terceiro e o quinto.
No caso do primeiro, relacionado coa acumulación de combustible, é crítico promover unha silvicultura resiliente ao lume, así como unha agricultura e moita gandeiría co obxectivo de retirar biomasa. Sobre os factores terceiro e quinto, podemos actuar fornecendo servizos de extinción rápidos e áxiles.

-O ocorrido hai uns días en California volveu demostrar que este é un problema global. Hai causas estruturais coincidentes ou cada territorio ten particularidades moi concretas que os diferencian doutros?
-O diagrama de fluxo é común en todos os casos. Evidentemente, hai compoñentes ou características espaciais e temporais diferentes en cada zona. Estas diferencias son máis notables e influentes en zonas de interface urbano forestal (WUI ou Wildland–urban interface en inglés).
Por dicilo de forma sintética, os lumes forestais, en calquera parte do mundo, responden a patróns de comportamento comúns. É dicir, clasifícanse en función da cantidade e tipo de vexetación, de como se distribúen horizontal e verticalmente, da humidade do combustible, da meteoroloxía ou da orografía.
Así, os lumes poden ser lumes conducidos por vento, por pendente ou pola combinación das dúas compoñentes; de matogueira, lumes de copas se suben á parte alta das árbores, lumes que xeran pirocúmulos, etc. En consecuencia, os servizos de extinción clasifican os lumes e aplican as técnicas máis axeitadas para cada tipo de lume (ataque directo, medios aéreos, contralumes, etc.).
Cando estamos en zonas como o entorno Norte da cidade de Os Ánxeles, a orografía, o modelo de poboamento urbano, o modelo edificatorio, a tipoloxía das edificacións, os materiais de construción e demais cambian substancialmente con respecto a, por exemplo, o noso modelo poboacional. Polo tanto, o comportamento do lume vai ser moi diferente.
Tamén, a compoñente social é moi importante, é dicir, o nivel de información, formación e comportamento da poboación en situacións de incendios. Así mesmo, é moi interesante o debate de evacuar fronte a confinar, así como coñecer o nivel de organización das administracións responsables en caso de lumes. Ao entrar en áreas urbanas, poden cambiar substancialmente a cadea de mando e a capacidade de toma de decisións baseada na lexislación, a cal clasifica os incendios en catro niveles, de 0 a 3, sendo propiamente 0 o forestal.
-Quizais estes non son os mellores días para falar de cambio climático cando asistimos a decisións tan controvertidas como a que acaba de tomar EE. UU. ao abandonar o acordo de París, pero… En que medida o cambio climático vai determinar a evolución deste problema a nivel mundial nas próximas décadas? É posible facer algunha proxección?
-Diferentes autores propoñen diferentes modelos. Na miña experiencia como investigador que se dedica a revisalos, pero que non realiza modelos de comportamentos futuros de incendios a diferentes escalas, podo describir os que me parecen máis coherentes. Aínda que, como todo modelo de previsión, tan só o tempo establecerá o nivel de acerto.
Si que me gustaría fuxir de dous tipos de modelos. Uns son aqueles máis catastrofistas, que establecen modelos apocalípticos baseados en proxeccións ou tendencias de determinadas variables (como temperaturas ou falta de precipitacións) e que, ademais de ser pouco probables, implicarían de por si reducións do crecemento e da acumulación da biomasa. Lembremos que este é o primeiro punto do diagrama de fluxo dos lumes, algo que non integran nos seus modelos.
Tamén fuxiría dos modelos que non teñen ningún tipo de esperanza en algo como é a capacidade do ser humano de resolver problemas. Algo que contradí a Historia, a cal nos demostra que somos seres creativos. Neste tipo de modelos establécese como estática a capacidade de extinción, algo que é totalmente incorrecto posto que se está avanzando substancialmente en tempos de resposta, capacidades de coordinación, incremento do límite de temperatura de extinción, etc.
Por dar unha cifra, que situariamos entorno ao ano 2035, en termos climatolóxicos podemos dicir que teríamos uns 15 días máis de fiestra de oportunidade para incendios en Galicia dentro do limiar previsible. Este distribuiríase maioritariamente no final do verán e en menor medida adiantado o comezo do verán. En termos de combustible ou vexetación, si espero e considero que imos a facer os deberes e imos ter máis gando no territorio e menos biomasa de forma continua. Quero ser optimista.
-O grupo de investigación de Proxectos e Planificación (PROePLA), do Campus Terra, analizou decenas de miles de incendios a nivel planetario. Unha das conclusións quizais más rechamantes é que a maioría dos lumes prodúcense preto de zonas habitadas. Por que? Hai algunha causa subxacente?
-Gustaríame aclarar que no noso estudio, non segmentamos os incendios en función da proximidade ás zonas habitadas. O que fixemos foi medir a distancia dende o punto de ignición de tódolos incendios que superaban o control de calidade establecido, de xeito que había garantía da corrección da posición do punto de ignición coa edificación máis próxima.
Despois, nunha cuadrícula hexagonal na que cada cela tiña 7774 Km2 de superficie, realizabamos a análise mediante un test non-paramétrico, debido á falta de normalidade dos datos (en concreto o test de Mann-Kendall) para ver se ao longo do tempo se acercaban ou se distanciaban de forma significativa ou non.

-O traballo de investigación que realizaron permitiría, só a modo de exemplo, crear políticas de planificación territoriais moito máis eficientes para afrontar problemas como o dos incendios. Ten esperanza en que iso ocorra? En que o traballo de grupos de investigación tan recoñecidos como o seu sexa tido en conta polos gobernos?
-Isto é unha boa pregunta e daría lugar a un bo debate. A nosa obriga e, ao mesmo tempo, o noso interese, é xerar ciencia que despois sexa transferible á técnica e á lexislación, o cal permita avanzar a sociedade á que nos debemos. Creo que é o deber de todo investigador ou grupo de investigación dunha universidade pública, neste caso a Universidade de Santiago de Compostela, o Campus Terra e a Escola Politécnica Superior de Enxeñería.
Como interpretamos nós este deber? Pois levamos 20 anos estudando os incendios, primeiro en Galicia, despois en España e agora a nivel mundial. O noso traballo serve para coñecer como se comportaron ata agora os incendios, sendo un coñecemento científico empírico contrastable que sirve para facer avanzar a ciencia.
Grazas a isto, sábese máis do que se sabía da posición na que se inician os lumes, sábese en diferentes lugares e en diferentes momentos, sábese como está evolucionando e como esta evolución non é homoxénea...
Isto último é moi importante, xa que nestes días fun entrevistado por persoas de diferentes comunidades autónomas de España, e á pregunta que me facían sobre cal era a causa de que os lumes se achegaran en Murcia ou Estremadura á edificacións, a miña resposta sempre era que eu non era quen de contestar, porque non coñezo as causas específicas de esta situación, por exemplo, na ladeira Sur da Serra de Gredos ou na zona da montaña da rexión de Murcia.
Deben ser investigadores con maior coñecemento destas rexións específicas quen deban dar resposta á pregunta. Nós poñemos os nosos datos e os resultados a súa disposición. Isto é facer avanzar a ciencia, pero tamén é facer avanzar a técnica, porque os servizos de extinción desas rexións terán a constatación de que teñen unha situación diferente a do resto do entorno.
E tanto en Estremadura como Murcia, poderán entender que está acontecendo algo distinto, que evidentemente xa coñecían ou intuían, pero que agora constatan. Con iso en mente, poderán tomar as medidas operativas máis acertadas, que do mesmo xeito, os lexisladores por medio de plans ou leis poderán establecer para mellorar a situación.
En resumo, penso que cumprimos o noso traballo, que non é outro que traballar nos nosos despachos durante longas xornadas, escudriñar de xeito rigoroso os datos, obter resultados, sometelos a crítica e revisión científica e explicalos de xeito técnico para que sexan entendidos e, na medida que se considere, considerados, se se me permite a redundancia.
-Cambiando de tema, o grupo PROePLA está a impulsar un proxecto para crear máis riqueza e emprego asociado ao aproveitamento da agricultura, a gandaría e o sector forestal en varias comarcas de Galicia e Asturias. En que consiste o proxecto e cales son os obxectivos que se propuxeron?
-Si. Estamos con dous proxectos: CARES e MIXTURANDO. Ámbolos dous están financiados pola Fundación Biodiversidad e con eles estamos tratando de cumprir coa nosa tarefa.
Neste caso, tentamos incidir no primeiro punto dos lumes limitando a acumulación de combustible, pero sen facer queimas controladas ou rozar, que tamén teñen o seu espazo, senón que establecemos programas produtivos xeradores de emprego e actividade no medio rural. En especial, en áreas de alto valor natural, como son os espazos da Rede Natura 2000. Noutro traballo publicado constatamos que teñen serios problemas de incendios.
Estamos ilusionados, pois consideramos que estamos integrados nuns equipos e proxectos moi competentes e con moito coñecemento dos territorios e das técnicas de produción que aí se poden desenvolver, con fin de dar oportunidades económicas para actividades do sector agrario nas áreas da Rede Natura 2000.
-Tamén lideraron un proxecto europeo para rexenerar auga tratada en depuradoras como a de Lugo para aproveitalas en regadíos. A ONU di abertamente que a auga será o petróleo do futuro…
-Si, teño a sorte de coordinar un grupo de investigación como é PROePLA na que teño compañeiros, amigos e profesores dunha enorme valía humana, académica e científica.
Un caso destacado é Javier Cancela, que é todo un referente nacional e internacional na xestión da auga e ao cal, tamén, úneme unha amizade de máis de 30 anos. No proxecto I-ReWater, financiado por Interreg-Sudoe, Javier lidera a investigadores de Francia, España e Portugal cun obxectivo tan necesario como ambicioso: establecer instrumentos, neste caso, por medio dunha estratexia transnacional de uso de augas rexeneradas para o seu uso na agricultura.
Outras característica do grupo de investigación PROePLA que me gustaría destacar é que é un grupo cun nivel de especialización diverso. Isto quere dicir que dende a nosa fundación, co impulso do profesor Carlos Álvarez, non somos un grupo monolítico especializado nun único tema, sen capacidade de cambio nin de adaptación ás necesidades de investigación da sociedade.
Pola contra, somos adaptables, como enxeñeiros que somos, ás demandas de cada momento. Polo tanto, esa versatilidade obríganos a facer maiores esforzos, pero tamén a ir acumulando un know how amplo que nos permite relativizar e contextualizar os avances. Dando como resultado que os nosos avances en ciencia se trasladen á técnica e, finalmente, algúns deles ó marco lexislativo.